近日,有媒体报道称,某助贷公司打着银行的旗号,向市民推销低息贷款。
市民王先生向信网反映,他多次收到冒用银行名义发送的贷款营销短信。但经信网求证后,银行表示并未与这家发送短信的公司有任何合作关系,短信也并非他们发送。
根据王先生展示的信息,一条由广州号码发出的短信,内容显示来自某银行。当他按照短信提示进行回复后,接到的推销电话却来自崂山区一家网络科技公司。经后续了解,该公司其实是一家助贷平台。
01 助贷平台“榜上”银行大哥?
“若您因负债高、网贷多导致贷款困难,我行特开专属通道,提供50w元低息置换款,帮您优化债务。咨询回1,申请回2,拒收请回复 R……”短信文末是“ ××银行”字眼。
亦或者:“您好,我们是XX银行合作机构,现在有年化3.5%的低息贷款额度,专为您预留……”
最近,李女士接到这样一通电话。对方自称是某大型国有银行的合作机构,语气专业、流程规范,还准确说出了她的姓名和身份证后四位。出于对银行的信任,李女士依照对方指引下载了APP、填写资料、上传证件,很快便获批了20万元贷款。
但放款时她才发现,实际到账只有18.5万元,其余1.5万元被以“服务费”“咨询费”名义提前扣除。更让她震惊的是,合同上的甲方根本不是所谓的银行,而是一家从未听说过的“科技公司”,年化利率也远高于宣传的3.5%,综合成本接近18%。
李女士的经历并非个例。近年来,时有助贷平台打着“银行合作”“银行推荐”“银行通道”等旗号,甚至直接冒充银行身份,以“低息”“秒批”“无抵押”为诱饵,诱导消费者申请贷款。
比如前文的王先生,遭遇的正是“李鬼”(助贷平台)假冒“李逵”(银行)的把戏。
顺着王先生提供的线索,信网记者找到“李鬼”,前台标识为“融茂国信”四个字,桌面上摆放多份《借款居间服务合同》和《公民个人信息使用授权书》,公司墙壁上醒目张贴着”部分放款银行“名单,涵盖国有大行、股份行以及城商行等共计38家金融机构。

▲青岛融信汇网络科技有限公司办公场所图片。(图源:信网)
种种细节,暗示这家企业的来头“很不一般”。值得一提的是,工作人员起先告诉王先生的是“青岛融信汇网络科技有限公司”,并非“融茂国信”。
查阅天眼查,“青岛融信汇网络科技”2025年7月刚刚成立,主营信息技术咨询服务等,由个人持股100%。
在BOSS直聘小程序上,“青岛融信汇网络科技”有四个地址,分布在青岛、福州、西安和济南,其介绍称,“致力于用科技的手段,优质的服务解决中小微企业及个人消费客户融资难、融资贵的问题。专注于运用互联网和技术手段解贷款服务中存在的痛点,在提高贷款服务质量和效率的同时,降低贷款成本,为个人和中小微企业提供安全、高效、快捷的贷款咨询解决方案。全力打造一站式精准匹配与智能助贷平台。”

▲图源:BOSS直聘小程序
截至目前,“青岛融信汇网络科技”发布了20个高薪岗位,主要为销售,月薪15K-40K,并标注“老板格局大”“可接受小白”“完成当天邀约目标,开会奖励转盘一次(100-500)”“免费提供电脑,手机,西装定制”等。

▲图源:BOSS直聘小程序
02 打假“李鬼”,监管重拳出击
这种“挂羊头卖狗肉”的操作,并不鲜见,并逐渐长成了金融消费领域的新隐患。
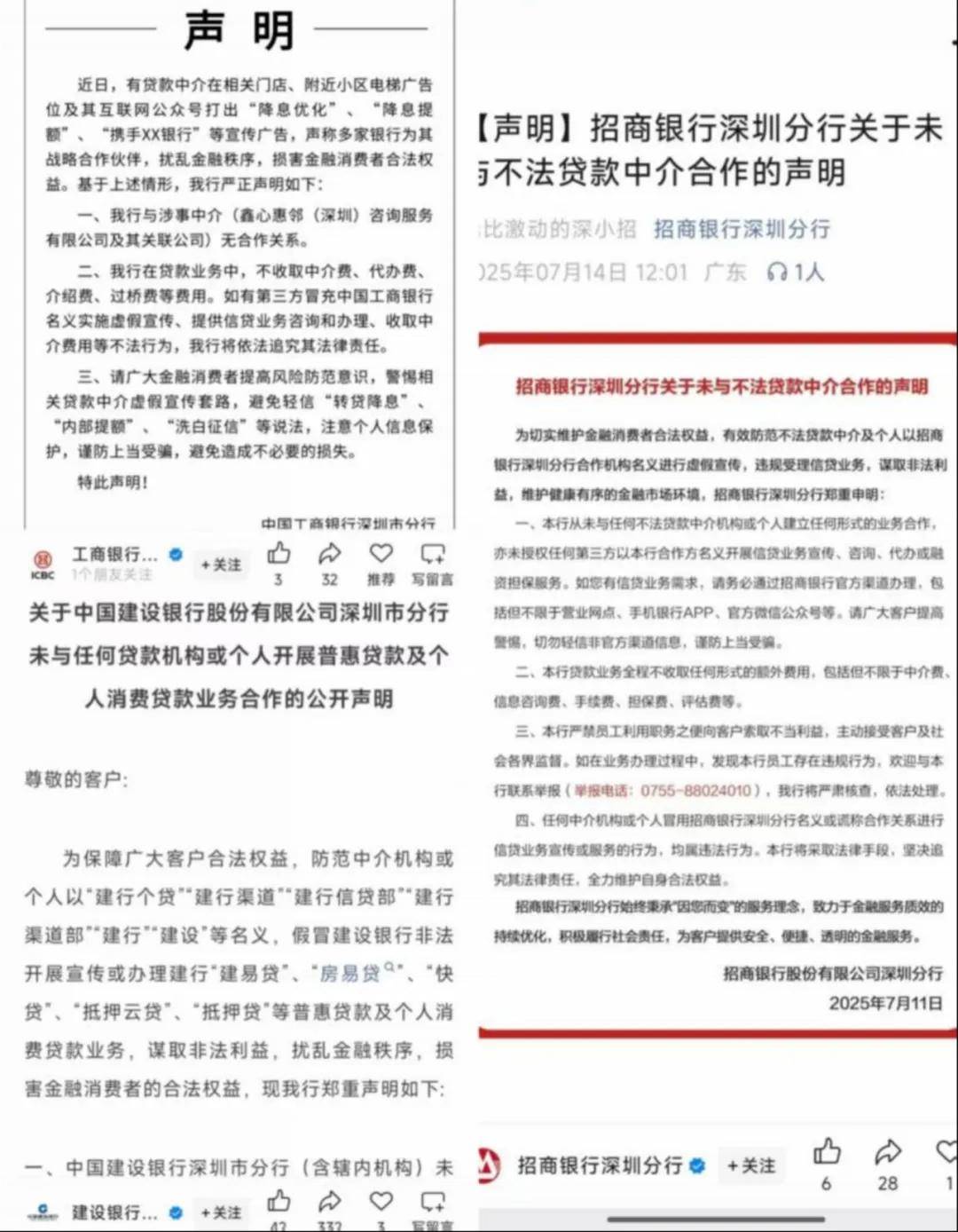
此前7月,鑫心惠邻(深圳)咨询服务有限公司(简称“鑫心惠邻”)在墙面公开张挂20多家银行的LOGO,声称可以帮助客户加入这些“战略合作伙伴”的“白名单”,提高贷款过审率,或者进行贷款置换。
后遭20多家银行集体“打假”,声明鑫心惠邻在相关门店、附近小区电梯等地打出“降息减压”“征信优化”“融资专家”等夸大广告,损害消费者权益,扰乱金融秩序,并明确否认是对方的战略合作伙伴。

▲图源:各银行公号
事实上,对第三方助贷公司因参与银行贷款的行为,监管部门早有明文规定。
2020年7月,原银保监会出台《商业银行互联网贷款管理暂行办法》,要求商业银行在引入助贷机构时,需实施准入评估、名单制、分层分类等管理措施;合作机构在开展营销时,必须清晰标明其自身身份,不得使消费者产生其为银行分支机构、代表或授权代理的误解。
同年的《金融消费者权益保护实施办法》亦强调,金融机构及其合作第三方不得通过虚假、欺诈、隐瞒或者引人误解的宣传方式营销金融产品和服务;不得利用与银行、政府等权威机构的关联性暗示,诱导消费者作出交易决策。
2021年9月,央行下发《征信业务管理办法》,要求助贷机构在与金融机构开展引流、助贷、联合贷等合作时,不得将个人主动提交的信息或从外部获取的信息,直接向金融机构提供。
2025年,继助贷新规落地后,监管又在10月20日发布《关于警惕助贷合作平台不法行为侵害的风险提示》,指出“部分助贷合作平台刻意隐瞒贷款主体,混同信贷产品与平台品牌,弱化了消费者的信贷业务感知”,提醒消费者“重点关注助贷平台及贷款主体是否具有相关资质……贷款主体须经金融监管部门批准,具备放贷资质。消费者可通过金融监管总局金融许可证信息系统查询金融机构的许可证信息。”

▲图源:国家金融监督管理总局官网
总之,面对不法助贷平台的“李鬼”把戏,虽然监管部门已重拳出击,但消费者仍是自我保护的第一道防线,需该牢记三件事:不轻信陌生短信与电话中的低息承诺;办理贷款时,务必核实最终放款机构资质,警惕任何“前置费用”;坚持通过银行官方App、网点等正规渠道申请。