一天内数十条短信轰炸,日均八九通电话威逼,爆通讯录,骚扰亲朋好友……甚至上门恐吓借款人。
针对催收领域的种种“顽疾”,继2025年3月出台催收国标——《互联网金融个人网络消费信贷贷后催收风控指引》后,监管再次“亮剑”!
近日,中国银行业协会发布《金融机构个人消费类贷款催收工作指引 (试行)》(以下简称《指引》),通过划定边界、规范行为、委外机构管控、内控健全、多元共治等多纬度,提升会员单位合规水平,促进行业健康发展。
01 从信用卡到消费贷全覆盖
对比2021年的《信用卡催收工作指引》,该份《指引》最显著的变化是适用范围从信用卡延伸至涵盖银行消费贷、消费金融公司等在内的所有个人消费信贷产品,以及会员单位发放的其他类型个人贷款产品,从而构建起完整的市场规范框架。

同时,《指引》将电话催收、信函催收、外访催收、司法催收,以及通过短信平台、企业微信号等开展的其他催收均纳入范畴,基本实现催收方式全覆盖。
这一调整背后,反映了中国消费金融市场的深刻演变:随着市场规模的不断扩容和产品形态的日渐丰富,各类消费信贷之间的边界逐渐模糊,风险传导加速,对贷后环节形成统一监管,迫在眉睫。
据中国人民银行统计,截至2025年11月末,不含个人住房贷款的消费贷款余额已达21.2万亿元,已成为活跃内需、驱动经济上行的重要动力。
然而,在行业日新月异的背后,部分机构以牺牲合规为代价追逐利润,导致暴力催收、信息泄露等乱象屡禁不止,不仅侵害消费者权益,更可能动摇整个市场的健康根基。
黑猫投诉上,输入“暴力催收”,出来的词条高达百万条,主要指向骚扰亲友、泄露个人信息、威胁恐吓等问题,涉及银行、小贷、消金公司、互联网企业旗下网贷平台等,亦不乏借款人在报备当下还款有困难,希望协商延期的情况下,还遭遇暴力催收。

零壹智库发布的《2024中国金融消费者投诉指数年度报告》显示,2024年投诉较为集中的问题包括恶意催收(暴力催收、恶意催收、违规催收等),高额息费,处理不当,数据安全(爆通讯录、骚扰家人、泄露隐私等)等。
其中,恶意催收是消费者投诉的绝对“重灾区”,量大且迅猛,2024年累计投诉达到36.2万笔,占到整体的48.7%,且每月的投诉占比均在40%以上,四季度稳居50%以上。

2024年不当催收相关投诉数量及占比走势
图源:零壹智库报告
该背景下,建立辐射全品类、标准一致的催收规范,既是防范风险蔓延、维护金融稳定的内在要求,也是推动行业公平竞争、提升消费者权益保护水平的必然举措。
02 划定催收“红线”
《指引》对非法催收保持“零容忍”,细化、量化多条催收“红线”。
为保障债务人合法权益,《指引》规定:未经债务人同意,不得在每日晚22:00 至次日早8:00进行各类催收;电话催收时,对债务人同一联系方式当日尝试拨打次数不宜超过6次,避免过度骚扰。

在个人信息保护方面,《指引》要求会员单位和外部催收机构严格遵守相关规定,不得泄露债务人的个人信息或将其用于催收之外的其他用途,不得采取非法手段或通过非法途径获取个人信息。
针对不同催收方式,《指引》制定了详细的操作规程。例如,电话催收需全程录音、核实接听人身份并遵守文明规范;外访催收需安排不少于两名催收人员,出示工作证件,全程录音录像,且未经同意不得进入住宅等私人场所。
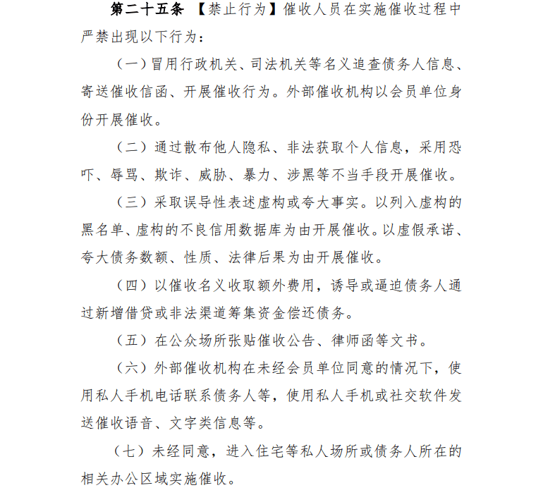
另外,《指引》严禁催收人员出现冒用行政机关名义、恐吓辱骂、散布他人隐私、虚构或夸大事实、诱导或逼迫债务人通过新增借贷或非法渠道筹集资金偿还债务、擅闯私宅等八大类违规行为,旨在从源头上遏制暴力催收、不当催收等乱象,推动行为走向规范、合法、人性化的轨道。

比如,山西长治市中级人民法院1月26日在其官微披露了一起案例:2024年7月,被告人宋某以高额月息借款给被害人,实际到手金额远低于合同数额。借款到期后,因被害人未能偿还,宋某在十余天内限制其人身自由,通过殴打、辱骂、发布侮辱视频等方式暴力逼债。
经沁县法院审理,宋某因使用非法手段催收高利贷产生的债务,情节严重,已构成催收非法债务罪,依法被判处刑罚。
03 为合法追索正名
除了为非法催收划定“惊吓”红线,《指引》也为合法催收正名,保护其权益。
《指引》明确,催收是会员单位维护债权安全的正当追索行为,其合法追索方式包括自建团队催收、委托外部机构催收及司法手段催收等,均受法律保护。
对于会员单位委托的对外部催收机构,《指引》要求双方要持续强化合规意识:会员单位应制定外部催收机构的准入、退出标准和日常管理制度;以协议约定方式,明确外部催收机构对个人信息的保护义务和具体违约责任;建立对外部催收机构的科学合理考核机制等。
04 结语
从专项整治到系统立规,从聚焦信用卡到覆盖全口径消费信贷,金融行业催收行为的监管正经历一场深刻的范式升级。
《指引》的出炉,既是对市场扩张与风险演进的一次制度性回应,也是对“金融向善”与“消费者保护”理念的具象落实。
在柒财经看来,行业治理没有终点,新规的落地仅是第一步,其效力的真正发挥,仍取决于各机构的严格执行和责任压实、技术的赋能支持,以及消费者维权意识的觉醒和监管的持续跟进。
唯有多方共振,催收这一必要的贷后管理环节,才能真正摆脱污名,在阳光下运行,成为维护信用体系、促进金融健康、守护社会公平的稳定器。